网站首页
企业概况
企业概况
制度建设
组织架构
企业文化
企业简介
新闻中心
新闻中心
集团要闻
行业政策
一线传声
媒体聚焦
图片新闻
通知公告
业务板块
业务板块
工程监理
水利工程施工
水利勘测设计
工程项目管理
党群建设
党群建设
党的建设
群团建设
安全生产
安全生产
安全生产
社会监督
安全生产月
人力资源
人力资源
招聘信息
人力管理
纪检监察
纪检监察
高层之声
工作动态
党纪法规
家风传承
警示教育
组织机构
图片新闻(纪检)
阳光招采
您当前的位置: 官方>>官方首页>>人力资源
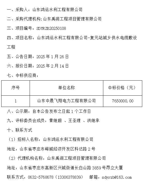
山东鸿运水利工程有限公司-复元站城乡供水电缆敷设工程 中标公示
发布时间: 2025-02-14 17:06:04